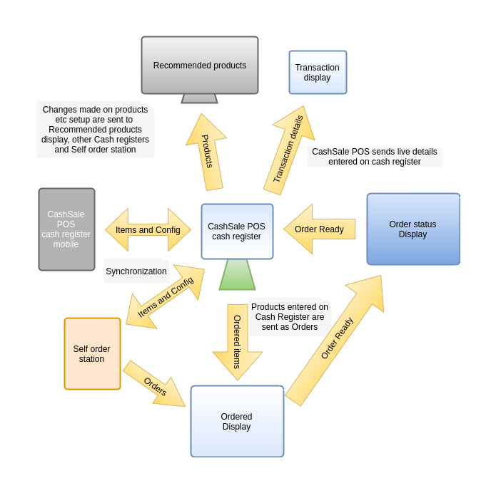
CashSale POS
Играйте на ПК с BlueStacks – игровой платформе для приложений на Android. Нас выбирают более 500 млн. игроков.
Страница изменена: 14 октября 2019 г.
Обзор
Играйте в игру CashSale POS на ПК. Это легко и просто.
-
Скачайте и установите BlueStacks на ПК.
-
Войдите в аккаунт Google, чтобы получить доступ к Google Play, или сделайте это позже.
-
В поле поиска, которое находится в правой части экрана, введите название игры – CashSale POS.
-
Среди результатов поиска найдите игру CashSale POS и нажмите на кнопку "Установить".
-
Завершите авторизацию в Google (если вы пропустили этот шаг в начале) и установите игру CashSale POS.
-
Нажмите на ярлык игры CashSale POS на главном экране, чтобы начать играть.